色花堂

色花堂新闻

色花堂新闻

当前位置 :  色花堂 > 色花堂新闻

色花堂 在浙江省第十一届大学生物理科技创新竞赛中获得佳绩

来源 :      作者 : 丁望峰     时间 : 2020-12-17  访问量 : 294

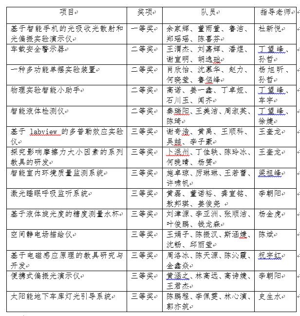
浙江省第十一届大学生物理科技创新竞赛决赛于2020年11月21日采用线上线下相结合的形式在绍兴文理学院成功举办。本届竞赛主题为“物理学与小康社会”,有来自全省共46所高校的1472个项目参加,共推荐出来自43所高校的328支队伍进入本次决赛环节。

经过线上互评和线上答辩环节。色花堂 共有53个项目参与了该比赛的评选,入围14支队伍,共获得一等奖1项,二等奖4项和三等奖9项。其中理学院杜新悦老师指导的项目“基于智能手机的光吸收光散射和光偏振实验演示仪”获得了评委一致好评,荣获一等奖。

%]B7)B8T`[O(Q9$9B4E(U[7



联系我们

地址:杭州市余杭区余杭塘路2318号勤园19号楼
邮编:311121 联系电话:0571-28865286
Copyright © 粉嫩小萝尽在色花堂
公安备案号:33011002011919  浙ICP备11056902号-1

  • 学院官微
版权所有 © 杭州师范大学色花堂
地址:杭州市余杭区余杭塘路2318号勤园19号楼
联系电话:0571-28865286 邮编:311121
  公安备案号:33011002011919  浙ICP备11056902号-1